The Languages of Tajikistan in Perspective
by
Iraj Bashiri
copyright 1997
Geography of Tajikistan
Tajikistan stretches from the west to the east between Uzbekistan and China.
In the north it includes the western part of the Ferghana valley. This mostly
Uzbek-speaking area, centered on the city of Khujand, was augmented in 1929;
it provides the Tajiks access to the Syr Darya. The Turan lowlands are to
the south of Ferghana. Irrigated by the Panj, Vakhsh, and the Kafarnihan,
the lowlands are the heart of southern Tajikistan's present-day urban culture
as well as the fulcrum of its government, industry, and commerce. To the
east of the lowlands are the Pamirs, the Badakhshan, and the Hindu Kush
mountains.
Three Fateful Events
Three major events have shaped the linguistic and cultural map of Tajikistan.
The Battle of Talas fought between the Muslim forces and the Chinese on
the Talas river, in present-day Kyrgyzstan, in 751 AD, a treaty signed by
the Russian Emperor and the British Crown in 1873, concluding the well-know
"Great Game," and the 1989 legislation that made Tajiki the official
language of the republic.
In ancient times, the territory of present-day Central Asia was inhabited
by Indo-European tribes. Primarily Iranian-speaking, these tribes occupied
not only the Samarqand and Panjekent regions but also the areas to the east
as far as Turfan and Loulan (Grousset, 1970). In subsequent centuries, Arab,
Turkish, and Mongol invaders redefined the socio-political and economic
dynamics of Central Asia and redesigned its religious, ethnic, and linguistic
map. Even though the Muslims' progress in the east was checked by the Chinese,
the Arab aristocracy continued to rule the area until the tenth century.
In the process of settling down, the Arabs replaced the Zoroastrian faith
with Islam and the Sughdian language with Arabic.
During the eleventh century the Turks, who displaced Arab hegemony in the
region, continued the promotion of the Iranian culture which had begun under
their predecessors, the Samanids of Bukhara. At the same time, they distinguished
the nomadic Turks from the rustic Iranians by labeling the latter as Tajik,
or non-Turkic. This politically-motivated strategy created a discriminatory
process that benefited the oncoming Turkish tribes that arrived in the region
from the north east. The more Turkish tribes migrated west, the more Tajiks
were forced out of their settlements and the more their fields turned into
pasture land for nomadic herders. The defenseless Tajiks finally found themselves
in the Vaksh and Gharategin valleys of present-day Tajikistan and on the
inhospitable slopes of the Pamir and Hindu Kush mountains.
The more recent history of the Tajiks is hardly different. The conclusion
of the "Great Game," in 1873, affected their religious, economical,
and political situation adversely. The division of the Tajik community into
two separate zones and the placement of each zone in a different country--Imperial
Russia and Afghanistan, respectively--made both groups vulnerable to cultural
degeneration. The adverse effect of the division for the Tajiks to the north
of the Panj River is documented in the annals of the seventy years of Soviet
domination. In the process of Sovietization, they lost two of their major
cultural centers: Samarqand and Bukhara, as well as control over their social,
political, and ideological concerns. The situation of the Tajiks to the
south of Panj was even worse. Surviving in a no-man's land, they are in
constant conflict with the Pushtun tribes of southern Afghanistan. Their
uncertain mode of living prompts them to ally themselves with their fellow
Tajiks of the north. They look to the Islamic bond between the two groups
to, eventually, reunite them.
There was, however, a difference. The Afghans, in general, did not tamper
with the Tajiks' ethnicity. The community was allowed to live by its own
rules and hold its own values. The Soviets, on the other hand, were not
as generous. Both the Uzbeks and the Russians forced their will on the Tajiks
of the former Soviet Union. According to Rahim Masov, the Uzbeks forced
some Tajiks identify themselves as Uzbek in their official documents; the
Russians going even farther, imposed both their language and their culture
on the helpless community.
The most recent, the third factor, mentioned above, i.e., Tajikistan's 1989
language law and its profound socio-cultural and political ramifications
will be discussed further down, after a discussion of the linguistic and
ethnic composition of the republic.
Ethnic and Linguistic Composition
The imposition of the Uzbeki language on the Tajiks of Samarqand and Bukhara
in the 1920's was the prelude to many changes that happened in Central Asia
in the decades to come. These changes were accentuated by the influx of
European Soviets into the region as well as by the imposition of the Russian
language as state language in the republic. Unlike the Turks and the Mongols
of the past, who had little or no interest in the mountainous region occupied
by the Tajiks, the Soviets had some very specific designs for the exploitation
of the abundant agricultural and mineral resources of the region, especially
its tungsten, uranium, copper, and precious stones. The degree of Soviet
interest in the development of the natural resources of Tajikistan is reflected
in the amount of funds that they allocated for developing just the agricultural
sector. Records show that 46.5 percent of Tajikistan's budget, in 1924 was
contributed by the Center. By 1927, this contribution shot up so that 92.2
percent of the republic's total budget was subsidized by Moscow. As can
be seen, there is hardly any room left for national, even cultural development.
When the process of establishing administrative and social relations among
the immigrants and the Tajiks was complete, Tajikistan appeared the international
arena as a relatively modern nation with a viable infrastructure and a burgeoning
economy. A network of foreign relations bartered Tajik cotton and minerals
for commodities not available in the republic. In reality, however, the
Tajiks were not involved in any of these developmental plans. If at all,
they were involved at the lowest levels of production.
The republic of Tajikistan is comprised of a number of ethnic groups, four
are major. The dominant Tajik group occupies the lowlands, the Russians
live in the urban centers, especially in Khojand (former Leninabad), Dushanbe,
and Kulab, the Kyrgyz occupy the eastern half of the Gorno-Badakhshan oblast',
and the Uzbeks greatly outnumber the Tajiks in the northwest, around Khojand.
There are also scattered groups of Ukrainians and Germans in the republic.
The influx of Soviets into Tajikistan peaked in the late 1930's and remained
a constant, as shown in the following table comparing the percentage of
major national groups in the republic during 1937 and 1989 (Tishkov, 1990,
47; Beenigsen and Broxup, 1983, 128):
| Tajik |
Russian | Kyrgyz | Uzbek |
| 1937 |
60.5
| 8.3
| 2.0
| 24.0
|
| 1989 | 62.2
| 7.6
| 1.3
| 23.5
|
Percentage of Major National Groups in Tajikistan
This general statement must be modified slightly. The rates for the urban
populations have been changing more rapidly than those for the republic
as a whole. As is evident from the following table, between 1959 and 1989,
the percentage of Russians and Tajiks in the city of Dushanbe changed drastically
(Guboglo, 1991, 31) :
| Tajik |
Russian | Uzbek |
| 1959 | 18.5
| 47.2
| 10.2
|
| 1989 | 38.3
| 32.8
| 10.6
|
Percentage of Major National Groups in Dushanbe
As we shall see below, this trend, which was ascerbated by the loosening
of the Russian hold, spread from the capital and the urban centers to the
kishlaqs or villages. The trend itself was fueled by language laws
which affected jobs in many sectors of the economy and by ideological concerns,
especially the preeminence of Islam. Other influencial factors included
internecine warfare among Tajik clans across the republic (north versus
south) and, separately, within the south and north themselves. A discussion
of regionalism, however, is outside the purview of the present study.
The languages of Tajikistan belong to the eastern (satem) branch of the
Indo-European family of languages. The satem branch also includes Farsi,
Pashto, Dari, Kurdish, Baluchi, and a number of other languages and dialects.
The major languages of the region are Tajiki, Yaghnobi, and the languages
of the Pamir and Badakhshan highlands. Tajiki proper, spoken by over ten
million people, serves as the lingua franca for the peoples of the
lowlands, the mountain Tajiks, and the Tajiks of the Badakhshan highlands.
It is also mutually intelligible with Dari of Afghanistan and Farsi of Iran.
In this larger context, including speakers of Iranian languages in India,
Pakistan, and the Middle East, it has close to 80,000,000 potential users.
Languages that have influenced Tajiki include Arabic, Russian, and Uzbeki.
Tajiki of Afghanistan is affected by Pashtu and the languages of India.
Tajiki is usually divided into southern and northern Tajiki. The two dialects,
however, are not very different. The northern dialect has borrowed generously
from Turkic languages, especially Uzbeki. The southern dialect is influenced
by Iranian languages, especially Dari.
Yaghnobi, which was spoken by some 6,000 speakers in the high valley of
the Yaghnob river on the upper reaches of the Zarafshan (northeast region
of the Kuhistan), is a remnant of Sughdian, the language of the ancient
kingdom of Samarqand. Even though absolutely annihilated by the Muslim invaders,
Yaghnobi has survived and, indeed, flourished in the middle ages. It should
be emphasized that Yaghnobi should not be confused with the languages of
the Gorno-Badakhshan region discussed further below. The Yaghnobis are Sunni
Muslims; they are bilingual in Tajiki and Yaghnobi. Not a written language,
Yaghnobi is used for daily family communication. Most of the Yaghnobis were
resettled in southern Tajikistan in the 1960's and 1970's. The change of
climate affected their well-being; in fact, many died and many tried to
return to their original highland homes.
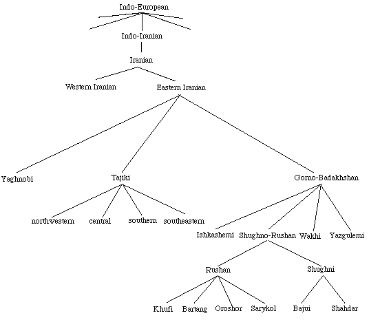
The Languages of the Pamir
Distinct from Yaghnobis, there are a number of small communities in the
mountains and the river valleys of the Pamirs, Badakhshan, and Takharistan
that communicate among themselves in languages different from Tajiki. These
languages, which are identified by the valleys in which they are spoken,
include: Wakhi, Shughnani, Rushan, Yazghulemi, and Ishkashemi.
Below is a summary of the relationships between Yaghnobi, Tajiki, and the
Gorno-Badakhshan group of languages:

Although, as the diagram indicates, Tajiki proper can be divided into four
distinct linguistic groups, socially, the speakers of Tajiki can be divided
into three groups. This grouping, it should be added, encompasses all the
speakers of the language irrespective of whether they speak Tajiki as a
first, second, or third language. The three groups, moving from the west
to the east, are the lowland Tajiks, the mountain Tajiks, and the Badakhshan
Tajiks. Here the term "lowland" subsumes roughly the northwestern
and central linguistic grouping, "mountain" the southern and southeastern,
and "Badakhshan" the peoples of the valleys of the Panj River.
Although all these languages belong to the eastern branch of the Iranian
languages of the Indo-European family of languages, certain distinctive
features set them apart from each other. It should be mentioned that, in
most cases, these distinctions are not either well-defined or deep-set.
They are, however, distinctions that the inhabitants of the region insist
upon as ethnic and linguistic markers distinguishing their respectivie communities.
The following are some of those distinctions:
- Archaic use of vocabulary along with degrees of pholological and morphological
change.
- Lowland Tajiks use an extensive number of Arabic, Turko-Mongol, and
Russian words. They also allow the use of the spoken language in literary
creations. Mountain Tajik, on the other hand, has a smaller number of borrowings
and its literary form is relatively free from spoken forms. In the 1920's
and 1930's, Mountain Tajik was seriously considered as the base for the
creation of a standard Tajiki language. The reason for the "purity,"
of mountain Tajik is, of course, the willingness of its speakers to live
and work in areas that are of little interest to merchants, bureaucrats,
and conquerors. Farther east, in the Badakhshan region, Tajiki is spoken
as a second, often as a third language. In this mode, Tajiki is saturated
with local forms of Badakhshani, sometimes to the point of incomprehensibility.
- Until the 1930's, the languages of the Gorno-Badakhshan, even some dialects
of those languages, like Khufi and Bajui, were considered distinct languages.
In the 1926 census of the USSR, however, they were demoted to dialects and
were assigned to Tajiki. They have remained so and have been treated as
dialects of Tajiki ever since.
- Due to improvements in communication, Tajiki is gradually assimilating
its neighboring languages to the point of extinction. Vanji and Gorani are
cases in point. These languages have been totally replaced by Tajiki, hence
they are not included on the chart of living languages of the Pamir. Depending
on their position on the map, the vocabularies of the Pamiri languages show
indications of Tajiki, Russian, Kyrgyz, and Uighur influence.
- None of the Pamiri languages is written; Tajiki and Shughnani (in the
case of Badakhshan) serve as the literary lingua franca for all of
them.
- The ethnic groups that speak the languages of the Gorno-Badakhshan straddle
the Panj River, the border separating Afghanistan and Tajikistan. The speakers
of some of these languages, therefore, occupy both the Afghan side and the
Tajikistan side of the river.
- All the inhabitants of the region are Muslim. Only the speakers of Yazgulemi,
and those who previously spoke Vanji, are Sunni. The rest are Isma'ili Shi'ites.
- All those speakers who lived on the Soviet side of the Panj River have
been Sovietized. And almost all have been affected by forced resettlement,
especailly in the Vakhsh river vally of southwestern Tajikistan. After the
break up of the Soviet Union, most of the speakers returned to their original
homes, reestablishing their ancient ties.
- Tajiki and Russian are the languages used by the local newspapers and
the rest of the media. These languages are also the medium for discussions
in public meetings regulating the affairs of the local inhabitants.
Wakhi
The Wakhis occupy the highest valleys in the south-central region of Badakhshan.
They live in the valleys of the Pamir River, a tributary of the Panj, and
in the Wakhan corridor, along the Wakh River. The Wakhan Corridor, it should
be mentioned, is notable for two major events. First, it served as a major
link in the Great Silk Road system of roads that connected China to Europe.
Secondly, it was the point where, at the end of the "Great Game,"
the Russian and British influences met and were forced to make a compromise
regarding the fate of Central Asia and Afghanistan.
The estimated 29,000 Wakhi speakers are distributed among Tajikistan (7,000),
Afghanistan (7,000), Pakistan (9,000), and China (6,000). Wakhi and its
inherently intelligible dialects are not written. The Isma'ili community
uses Tajiki to satisfy its literary needs.
Ishkashemi
To the west of the Wakhis is the small community of the Ishkashems. The
2,500 Ishkashems, adherents of Isma'ili Shi'ism, live on both shores of
the Panj (500 in Tajikistan, 2,000 in Afghanistan) where the river takes
a sharp turn north. The speakers are bilingual in Tajiki and Ishkashemi.
A small Wakhi community also lives in the center of Ishkashim. Since Ishkashemi
is not a written language, Tajiki serves as a literary language for the
community.
Shughnani
The Shughnan, who also are adherents of Isma'ili Shi'ism, number about 20,000.
They live to the north of the Ishkashems, in the middle valleys of the Panj
and its tributaries, the Gunt Darya and the Shah Darya. Shughnani is the
largest linguistic group among the six minor groups that constitute the
Gorno-Badakhshan (also known as Pamir) peoples of the former Soviet Union.
The Shughnans are centered on Khorog, the administrative capital of the
Autonomous Republic. Their attempt in the 1920's to introduce Shughnani
as the lingua franca for all the Pamir peoples and as a literary
language for the region was not successful.
Rushani
To the north of the Shughnans are the Rushan who occupy the valleys of the
Bartang River, a tributary of Panj in the north of the Badakhshan range.
A dialect of Rushan, Khuf, is also spoken there. The 20,000 Isma'ili population
of Rushan is influenced by the Shughnans to their south and by the mountain
Tajiks to their north and west. To communicate with their neighbors, the
Rushans speak Shughnani as well as Tajiki. The latter language is likely
to assimilate Rushan as it has already assimilated Vanji and Gorani. The
Shughnan-Rushan group also includes the Bartang. The members of this group
live in the villages along the Bartang river. The Bartangs, too, are being
assimilated by the Tajiks.
Oroshori
A member of the Shughnan-Rushan subgroup, Oroshori is closer to Bartangi
than to Sarikoli, another member of the Shughnan-Rushan subgroup. The population
is small, about 2,000. They live on the upper reaches of the Bartang River.
Due to the sever climate of the region, the Oroshori have been resettled
twice. In 1911, a group was moved to the upper reaches of the Gunt River
where they lived among the Shughnans. In 1950, a group was moved to the
Vakhsh valley where they joined other resettled Soviets commissioned to
develop the Vakhsh River Valley Project. See Islam
and Communism: Tajikistan in Transition for detail.
Yazgulemi
Finally, the 4,000 Isma'ili Shi'ite Yazgulems occupy the valleys along the
river Yazgulem, also a tributary of the Panj. Located to the north of the
Rushans and exposed directly to the Tajiki language of the Mountain Tajiks,
they, too, are likely to lose their language to Tajiki.
Russian-Tajik Interaction
During the 1920's and the 1930's, the first steps for eliminating Tajiki
were taken. Due to an influx of Russians and European Soviets to the republic,
most schools switched from Tajiki to Russian as language of instruction.
Tajik children could be instructed in Tajiki at home at the discretion of
their parents. Similarly, mosques and madrasahs were closed and the clergy
were derobed, putting an end to the apparent vestiges of Islam. Conferences,
seminars, and classes were set up in the urban and rural centers to teach
the Russian language and the principles of scientific atheism. Many Tajiks
participated in these efforts and accepted the change. Many others did not,
even though they knew their refusal made them social outcasts and that they
would be denied all amenities available to conformists.
In the 1930's, the Arabic-based alphabet of Tajiki was changed into the
Latin script. The Tajiks, specially those who had given up much of their
privileges as natives of the land protested, but to no avail. The change
from the Arabic-based alphabet to Latin, the Tajiks were told, would bring
them within the sphere of the technologically-oriented West. In reality,
however, the change was meant to distance the Tajiks from the source of
their ideology, i.e., Islam. It was also a means of preparing the way for
the next stage in their development as Soviets. In the 1940's, the Tajiki
script was changed once again, this time into the Cyrillic script. The change,
it was explained was necessary because the Tajiks, in their ascent to the
heights of communism, would need the help of their "Big Brother"
who could only communicate with them in Russian. The change into Cyrillic,
therefore, would simplify the final step, i.e., abandoning Tajiki for Russian.
Thus far, the changes had been in the realm of language, especially in the
superficial aspect of it--orthography and borrowing. The reformists had
stayed clear of the roots of the language where ethnicity, i.e., Tajikness,
rests. For the first time, therefore, many Tajiks who had accepted the precepts
of communism, woke up to the reality of losing themselves in the Soviets.
Fighting Soviet power, however, was beyond their means.
Communism in the Union was now reaching its high stage of "mixing of
all nationalities." The Russian language had become the sole means
whereby this mixing could take place. Every other concern was subsumed in
achieving the "mix". Placed at an impasse, in the mid-1970's,
Tajik intellectuals and religious leaders formed a clandestine group in
Qurqanteppe, a hundred miles south of the capital of Dushanbe. The Tajiks
on both sides of the Soviet/Afghanistan border contributed to the effort,
a stiff resistance against Communist rule. The revival of the Tajiki language
was one of their most sacred goals.
Tajikistan's 1989 language law, spearheaded by the reformists mentioned
above, distinguished Tajiki as the official language of the Republic and
Russian as the language of international transactions. The government undertook
to safeguard the welfare of the languages of the Gorno-Badakhshan region
and allowed the Uzbeks and the Kyrgyzes of Tajikistan to develop their own
cultural institutions (Pigolkin and Studenikina, 1991, pp. 39 ff.). It was
decided that after 1995 all official business should be conducted in Tajiki
(Critchlow, 1992, 21-22).
The decision to propose a new language law grew out of the frustration of
the Tajiks who, for seventy years, had been deprived of the use of their
native language for the free expression of their thoughts and feelings.
The decision to accept and implement that law initially led to tension between
the Russians and their Tajik hosts. Later on, gradually, this tension grew
into a wider conflict between the communists and the democratic-minded,
Muslim Tajiks. Then, on February 12, 1990, riots broke out in Dushanbe and
caused the death of a number of Tajik citizens. Furthermore, the untenable
situation that followed led to the departure of many Russian and other national
and ethnic groups from the republic. The migration took two distinct forms.
Some people moved simply to stay out of harm's way. In general, this group
left the south (mostly Dushanbe) for the north (Khujand and Chikalovsk).
The others left the republic permanently for Russia or the other European
republics of the former Soviet Union.
Further efforts to unseat the communists, implement the language law, and
revive Muslim traditions resulted in two tragedies in 1992 (May 5-10 and
November 10-25). It also resulted in the departure of many more loyal Tajik
inhabitants from their homeland.
The conflict that led to the 1990-92 tragedies and the departure of many
able individuals could be broadly categorized as a struggle between the
communist elite and the Muslim poor of Tajikistan. For over seventy years,
the Russians and their sympathizer communists had developed Tajik society
for their own benefit. They had harnessed its mineral resources, developed
its technological and economic centers, and commanded its government and
military. In the face of open hostility and discrimination, and fearing
the impending loss of their lucrative positions and lives, after 1995, they
fled Tajikistan, taking their expertise, equipment, and capital with them.
Within months of the departure of these expert citizens, Tajikistan's educational,
medical, and military institutions broke down. Without expert cadres to
run and manage them, the textile factories, the mainstay of Tajik economy,
also crumbled. Further departures affected the communication, transportation,
food supply, and the sanitation departments.
The tragic situation in Tajikistan provides a good case study of the role
of language in the development of societies. Although as a system it is
neutral, language can create conflicts when the interests of its speakers
collide. These interests can be logically based, as in conflicts stemming
from the clash of economic and military interests. Or they can be ideologically
based, resulting in conflicts centered on regional, religious, and ethnic
differences. The Tajik situation grew out of an economic and military imperative.
It would not have found its solution, however, if the ideological and regional
differences had not been brought to bear on the situation.
Sources
Bashiri, Iraj. "Russian Loanwords in Persian and Tajiki," Persian
Studies in America, Studies in honor of Professor Mohammad Ali Jazayery,
Mehdi Marashi (ed.), Bethesda, Md: Iranbooks, 1994.
Critchlow, James. "Signs of Emerging Nationalism in the Muslim Soviet
Republics," The Soviets in Asia, Proceedings of a Symposium held
at George Washington University, May 19-20, 1972. Maryland: Cremona
Foundation, 1972.
Gleason, Gregory. "Marketization and Migration: The Politics of Cotton
in Central Asia," Journal of Soviet Nationalities, Vol. 1, No.
2, 1990.
Grousset, Rene. The Empire of the Steppes: A History of Central Asia,
Rutgers University Press, 1970.
Guboglo, Mikhail. "Demography and Language in the Capitals of the Union
Republics," Journal of Soviet Nationalities, vol. 1, No. 4,
1991.
Jazayery, M. A. "Western Loanwords in Persian, with Reference to Westernization."
Islamic Culture. XL and XLI, pp. 207-220 and 1-19, 1966 & 1967.
Mallory, J. P. In Search of the Indo-Europeans: Lnaguage, Archeology
and Myth, Thames and Hudson, 1989.
Meillet, A. Introduction to the Comparative Stydy of Indo-European Languages,
University of Alabama Press, 1964.
Saidmurad Khalzada, Sada-i Sharq, II, 1989, pp. 140-41.
Silver, Brian. "Language Policy and Linguistic Russification of Soviet
Nationalities," Soviet Nationality Policies and Practices, Jeremy
A. Azrael (ed.), New York: Praeger, 1978.
Wixman, Ronald. The Peoples of the USSR, An Ethnograohic Handbook,
M. E. Sharpe, Inc., 1984.
"Yaghnobiha," Soviet Tajik Encyclopedia, vol. 8., Dushanbe,
1988.
Top of the page
Home | Tajikistan Update